2021.12.04
考试干货 · 来自于PC
280

税法 || 企业所得税
(一)亏损弥补期限
企业某一纳税年度发生的亏损可以用下一年度的所得弥补,下一年度的所得不足以弥补的,可以逐年延续弥补,但最长不得超过 5 年
(二)与亏损弥补有关的其他规定
1. 企业在汇总计算缴纳企业所得税时,其境外营业机构的亏损不得抵减境内营业机构的盈利。『不能以内补外』
2. 企业筹办期间不计算为亏损年度。
(一)固定资产的税务处理
1. 固定资产折旧的企业所得税处理
(1)会计折旧年限如果短于税法规定的最低折旧年限,其按会计折旧年限计提的折旧高于按税法规定的最低折旧年限计提的折旧部分,应调增当期应纳税所得额。
会计折旧年限已期满且会计折旧已提足,但税法规定的最低折旧年限尚未到期且税收折旧尚未足额扣除,其未足额扣除的部分准予在剩余的税收折旧年限继续按规定扣除。
(2)会计折旧年限如果长于税法规定的最低折旧年限,其折旧应按会计折旧年限计算扣除,税法另有规定的除外。
(3)企业按会计规定提取的固定资产减值准备,不得税前扣除,其折旧仍按税法确定的固定资产计税基础计算扣除。
(4)企业按税法规定加速折旧的,折旧额可全额在税前扣除。
2. 固定资产改扩建的税务处理

(二)无形资产的税务处理
1. 下列无形资产不得计算摊销费用扣除:
(1)自行开发的支出已在计算应纳税所得额时扣除的无形资产;
(2)自创商誉;
(3)与经营活动无关的无形资产;
(4)其他不得计算摊销费用扣除的无形资产。
2. 无形资产摊销的计提
(1)无形资产的摊销,采取直线法计算。
(2)无形资产的摊销年限不得低于 10 年。
(3)作为投资或者受让的无形资产,有关法律规定或者合同约定了使用年限的,可以按照规定或者约定的使用年限分期摊销。
(4)外购商誉的支出,在企业持续经营阶段不予扣除;在企业整体转让或者清算时准予扣除。
(三)长期待摊费用的税务处理
长期待摊费用,是指企业发生的应在 1 个年度以上或几个年度进行摊销的费用。

(一)资产损失扣除政策
资产损失,是指企业在生产经营活动中实际发生的、与取得应税收入有关的资产损失。

(二)资产损失税前扣除管理
准予在企业所得税税前扣除的资产损失包括实际资产损失和法定资产损失。

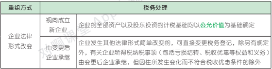
(一)企业重组所得税的一般性税务处理方法


(二)企业重组所得税的特殊性税务处理方法
1. 适用条件
企业重组同时符合下列条件的,适用特殊性税务处理规定:
(1)具有合理的商业目的,且不以减少、免除或者推迟缴纳税款为主要目的。
(2)被收购、合并或分立部分的资产或股权比例符合规定的比例(≥ 50%)。
(3)企业重组后的连续 12 个月内不改变重组资产原来的实质性经营活动。
(4)重组交易对价中涉及股权支付金额符合规定比例(≥ 85%)。
(5)企业重组中取得股权支付的原主要股东,在重组后连续 12 个月内,不得转让所取得的股权。
2. 股权支付部分的特殊性税务处理



大家学完记得点击右上角评论【打卡】
留个字儿,每天坚持,监督自己
加油~


入群获取最新考试资讯、备考规划、福利资料
万人一起轻松备考!
保存下方二维码或截图,微信扫码进

沙发已就位,请评论后上座
加载失败,请刷新当前页面再试试!
发帖
回复
选择需要转移到的吧组
选择需要转移到的吧组分类