2021.12.09
考试干货 · 来自于PC
1174

税法 || 个人所得税
财产租赁所得按次(以 1 个月内取得的收入为一次)计征,扣缴义务人支付财产租赁所得时,应当依法按次或者按月代扣代缴税款。
1. 应纳税所得额的计算公式
(1)每次(月)收入不超过 4000 元的:
应纳税所得额 = 每次(月)收入额 - 准予扣除项目 - 修缮费用(800 元为限)-800 元
(2)每次(月)收入超过 4000 元的:
应纳税所得额 =[每次(月)收入额 - 准予扣除项目 - 修缮费用(800 元为限)]× (1-20%)
2. 扣除费用
个人出租财产取得的财产租赁收入,在计算缴纳个人所得税时,应按照下表的规定依次扣除下列费用。

3. 应纳税额的计算
财产租赁所得适用 20% 的比例税率。但对个人按市场价格出租的居民住房取得的所得,自 2001 年 1 月 1 日起暂减按 10% 的税率征收个人所得税。
财产租赁所得应纳税额的计算公式如下:

1. 财产转让所得应纳税额的计算公式为:
应纳税额 = 应纳税所得额 × 适用税率 =(收入总额 - 财产原值 - 合理税费)×20%
2. 财产原值的规定如下表所示。

3. 合理费用,是指卖出财产时按照规定支付的有关费用。
利息、股息、红利所得和偶然所得应纳税额的计算
(一)利息、股息、红利所得应纳税额的计算
1. 利息、股息、红利所得,按收入额全额纳税,不得扣除任何费用,以每次收入额为应纳税所得额。
2. 利息、股息、红利所得应纳税额的计算公式:
应纳税额 = 应纳税所得额 × 适用税率 = 每次收入额 ×20%
(二)偶然所得应纳税额的计算
1. 偶然所得,以每次收入额为应纳税所得额。
2. 偶然所得应纳税额的计算公式为:
应纳税额 = 应纳税所得额 × 适用税率 = 每次收入额 ×20%
个人所得税应纳税额计算中的特殊问题
一、关于全年一次性奖金、中央企业负责人年度绩效薪金延期兑现收入和任期奖励的规定
居民个人取得全年一次性奖金,在 2021 年 12 月 31 日前,可选择不并入当年综合所得,按以下计税办法,由扣缴义务人发放时代扣代缴:
将居民个人取得的全年一次性奖金,除以 12 个月,按其商数依照按月换算后的综合所得税率表确定适用税率和速算扣除数。
全年一次性奖金的计算公式如下。

二、因任职、受雇、退休或解除劳动合同时取得所得的相关规定
(一)关于个人提前退休取得补贴收入征收个人所得税的规定
自 2019 年 1 月 1 日起,个人办理提前退休手续而取得的一次性补贴收入,应按照办理提前退休手续至法定离退休年龄之间实际年度数平均分摊,确定适用税率和速算扣除数,单独适用综合所得税率表,计算纳税。
(二)对个人因解除劳动合同取得经济补偿金的征税方法

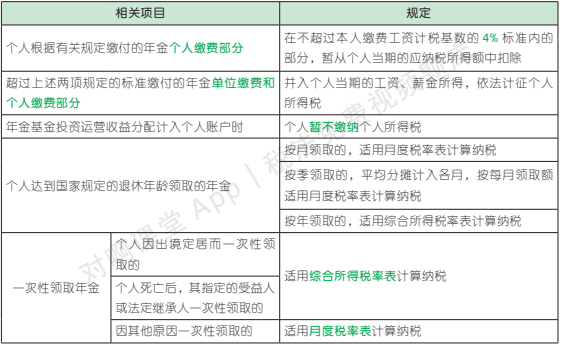
(三)企业年金、职业年金个人所得税的规定


三、个人取得拍卖收入、赠与房产的个人所得税规定
(一)个人取得拍卖收入征收的个人所得税规定
1. 自 2007 年 5 月 1 日起,个人通过拍卖市场拍卖个人财产,对其取得所得按以下规定征税:
(1)作者将自己的文字作品手稿原件或复印件拍卖取得的所得,应以其转让收入额减除 800 元(转让收入额 4000 元以下)或者 20%(转让收入额 4000 元以上)后的余额为应纳税所得额,按照“特许权使用费”所得项目适用 20% 税率缴纳个人所得税。
(2)个人拍卖除文字作品原稿及复印件外的其他财产,应以其转让收入额减除财产原值和合理费用后的余额为应纳税所得额,按照“财产转让所得”项目适用 20% 税率缴纳个人所得税。
(3)个人取得拍卖收入的有关规定如下表所示。

2. 纳税人如不能提供合法、完整、准确的财产原值凭证,不能正确计算财产原值的,
按转让收入额的 3% 征收率计算缴纳个人所得税;拍卖品为经文物部门认定是海外回流文物的,按转让收入额的 2% 征收率计算缴纳个人所得税。
(二)房屋赠与个人所得税的计算
1. 以下情形的房屋产权无偿赠与,对当事双方不征收个人所得税:
(1)房屋产权所有人将房屋产权无偿赠与配偶、父母、子女、祖父母、外祖父母、孙子女、外孙子女、兄弟姐妹。
(2)房屋产权所有人将房屋产权无偿赠与对其承担直接抚养或者赡养义务的抚养人或者赡养人。
(3)房屋产权所有人死亡,依法取得房屋产权的法定继承人、遗嘱继承人或者受遗赠人。
2. 除上述情形以外,房屋产权所有人将房屋产权无偿赠与他人的,受赠人因无偿受赠房屋取得的受赠所得,按照“偶然所得”项目缴纳个人所得税。
四、个人取得股票期权、转让限售股、量化资产的个人所得税规定
(一)个人股票期权(不可公开交易)所得个人所得税的征税方法

(二)关于企业改组改制过程中个人取得的量化资产征税问题


五、企业促销活动赠送礼品的个人所得税规定


六、关于补充养老保险和商业健康保险的个人所得税规定
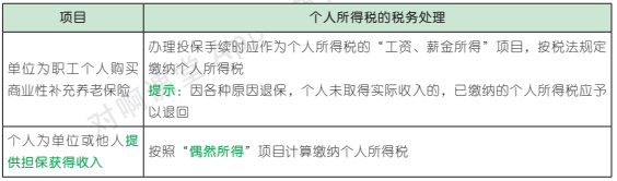
(一)办理补充养老保险退保和提供担保的征税方法

(二)关于商业健康保险的个人所得税规定
对个人购买符合规定的商业健康保险产品的支出,允许在当年(月)计算应纳税所得额时予以税前扣除,扣除限额为 2400 元 / 年(200 元 / 月)。单位统一为员工购买符合规定的商业健康保险产品的支出,应分别计入员工个人工资、薪金,视同个人购买,按上述限额予以扣除。
七、企业为个人购买汽车、房屋、以及向个人支付不竞争款项的规定
(一)企业为股东个人购买汽车的个人所得税征税方法
企业为股东购买车辆并将车辆所有权办到股东个人名下,其实质为企业对股东进行了红利性质的实物分配,应按照“利息、股息、红利所得”项目征收个人所得税。考虑到该股东个人名下的车辆同时也为企业经营使用的实际情况,允许合理减除部分所得;减除的具体数额由主管税务机根据车辆的实际使用情况合理确定。
(二)企业资金为个人购房的个人所得税征税方法

(三)企业向个人支付不竞争款项征收个人所得税的规定
资产购买方企业向个人支付的不竞争款项,属于个人因偶然因素取得的一次性所得,为此,资产出售方企业自然人股东取得的所得,应按照“偶然所得”项目计算缴纳个人所得税,税款由资产购买方企业在向资产出售方企业自然人股东支付不竞争款项时代扣代缴。
八、关于沪港通、深港通股票市场交易互联互通机制的个人所得税规定

九、科技型人员的个人所得税的规定
(一)科技人员取得职务科技成果转化现金奖励有关个人所得税政策
依法批准设立的非营利性研究开发机构和高等学校根据规定,从职务科技成果转化收入中给予科技人员的现金奖励,可减按 50% 计入科技人员当月“工资、薪金所得”,依法缴纳个人所得税。
(二)促进科技成果转化取得股权奖励有关个人所得税的规定
科研机构、高等学校转化职务科技成果以股份或出资比例等股权形式给予科技人员个人奖励,经主管税务机关审核后,暂不征收个人所得税。
十、关于兼职、保险营销员、证券经纪人的个人所得税规定
(一)个人兼职和退休人员再任职取得收入个人所得税的征税方法
个人兼职取得的收入应按照“劳务报酬所得”应税项目缴纳个人所得税;退休人员再任职取得的收入,在减除按个人所得税法规定的费用扣除标准后,按“工资、薪金所得”应税项目缴纳个人所得税。
(二)保险营销员、证券经纪人佣金收入的政策
保险营销员、证券经纪人取得的佣金收入,属于劳务报酬所得,自 2019 年 1 月 1 日起,以不含增值税的收入减除 20% 的费用后的余额为收入额,收入额减去展业成本以及附加税费后,并入当年综合所得,计算缴纳个人所得税。保险营销员、证券经纪人展业成本按照收入额的 25% 计算。
扣缴义务人向保险营销员、证券经纪人支付佣金收入时,应按照规定的累计预扣法计算预扣税款。其具体计算公式为:
本期应预扣预缴税额 =(累计预扣预缴应纳税所得额 × 预扣率 - 速算扣除数)-累计减免税额 - 累计已预扣预缴税额
累计预扣预缴应纳税所得额 = 累计收入额 - 累计减除费用 - 累计其他扣除
2022注会六科备考最新资料领取
大家学完记得点击右上角评论【打卡】
留个字儿,每天坚持,监督自己
加油~


入群获取最新考试资讯、备考规划、福利资料
万人一起轻松备考!
保存下方二维码或截图,微信扫码进

沙发已就位,请评论后上座
加载失败,请刷新当前页面再试试!
发帖
回复
选择需要转移到的吧组
选择需要转移到的吧组分类