2021.12.26
考试干货 · 来自于PC
312

审计 || 审计证据
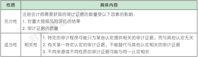
充分性和适当性是审计证据的两个重要特征,只有充分且适当的审计证据才是有证明力的。






1. 设计询证函需要考虑的因素


2. 选择函证的方式


1. 函证的实施
注册会计师应当对函证的全过程保持控制。在询证函发出前,注册会计师需要恰当地设计询证函,并对询证函上的各项资料进行充分核对。询证函经被审计单位盖章后,应当由注册会计师直接发出。
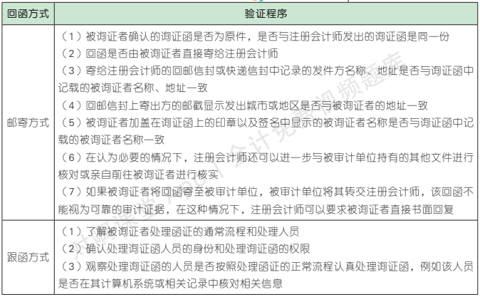
2. 评价函证的可靠性
收到回函后,根据不同情况,注册会计师可以分别实施以下程序,以验证回函的可靠性。在验证回函的可靠性时,注册会计师需要保持职业怀疑。


3. 积极式函证未收到回函时的处理步骤
(1)再次寄发询证函。如果在合理的时间内没有收到询证函回函时,注册会计师应当考虑必要时再次向被询证者寄发询证函。
(2)实施替代程序。如果未能得到被询证者的回应,注册会计师应当实施替代审计程序。
4. 管理层要求不实施函证时的处理
(1)如果认为管理层的要求合理,注册会计师应当实施替代审计程序,以获取与这些账户余额或其他信息相关的充分、适当的审计证据。
(2)如果认为管理层的要求不合理,且被阻挠而无法实施函证,注册会计师应当视为审计范围受到限制,并考虑对审计报告可能产生的影响。

当使用分析程序比细节测试能更有效地将认定层次的检查风险降至可接受的水平时,注册会计师可以考虑单独或结合细节测试,运用实质性分析程序,而不是必须使用。在设计和实施实质性分析程序时,无论单独或与细节测试结合使用,注册会计师都应当考虑:

2022注会六科备考最新资料领取
大家学完记得点击右上角评论【打卡】
留个字儿,每天坚持,监督自己
加油~


入群获取最新考试资讯、备考规划、福利资料
万人一起轻松备考!
保存下方二维码或截图,微信扫码进

沙发已就位,请评论后上座
加载失败,请刷新当前页面再试试!
发帖
回复
选择需要转移到的吧组
选择需要转移到的吧组分类