2022.01.05
考试干货 · 来自于PC
322

审计 || 对舞弊和法律法规的考虑
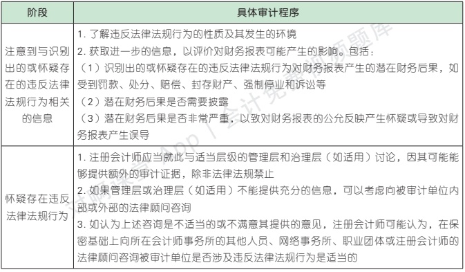
(一)风险评估程序和相关活动
1. 询问


2. 评价舞弊风险因素
存在舞弊风险因素并不必然表明发生了舞弊,但在舞弊发生时通常存在舞弊风险因素,因此,舞弊风险因素可能表明存在由于舞弊导致的重大错报风险。根据舞弊存在时通常伴随着的三种情况,这些舞弊因素可以分为:(1)动机或压力;(2)机会;(3)态度或借口。
3. 实施分析程序【非实质性分析程序】
在实施分析程序以了解被审计单位及其环境时,注册会计师应当评价在实施分析程序时识别出的异常或偏离预期的关系(包括与收入账户有关的关系),是否表明存在由于舞弊导致的重大错报风险。在风险评估程序中运用分析程序与实质性分析程序是完全不同的概念,在对舞弊的风险评估过程中应当使用的是分析程序,而实质性分析程序是用作风险应对。二者的区别如下图所示:

4. 考虑其他信息
注册会计师获取的其他信息可能来源于项目组内部讨论、在客户承接或续约过程中获取的信息、向被审计单位提供其他服务所获取的经验(如中期财务信息审阅)。
5. 组织项目组讨论
项目组就由于舞弊导致财务报表发生重大错报的可能性进行的讨论可以达到以下目的:
(1)经验较多的项目组成员与其他成员分享对舞弊导致的重大错报的方式和领域的见解;
(2)针对舞弊导致的重大错报的方式和领域考虑适当的应对措施,并确定分派哪些项目组成员实施特定的审计程序;
(3)确定如何在项目组成员中共享实施审计程序的结果,以及如何处理可能引起注册会计师注意的舞弊指控。
(二)识别和评估舞弊导致的重大错报风险
舞弊导致的重大错报风险属于需要注册会计师特别考虑的重大错报风险,即特别风险。
注册会计师在识别和评估由于舞弊导致的重大错报风险时,应当基于收入确认存在舞弊风险的假定,评价哪些类型的收入、收入交易或认定导致舞弊风险。假定收入确认存在舞弊风险,并不意味着注册会计师应当将与收入确认相关的所有认定都假定为存在舞弊风险。


每个公司都有管理层凌驾于控制之上的风险,且属于特别风险。不管凌驾的风险评估结果如何,都应当实施以上审计程序。


2022注会六科备考最新资料领取
大家学完记得点击右上角评论【打卡】
留个字儿,每天坚持,监督自己
加油~


入群获取最新考试资讯、备考规划、福利资料
万人一起轻松备考!
保存下方二维码或截图,微信扫码进

沙发已就位,请评论后上座
加载失败,请刷新当前页面再试试!
发帖
回复
选择需要转移到的吧组
选择需要转移到的吧组分类