2022.01.14
考试干货 · 来自于PC
490

审计 || 会计师事务所业务质量管理

1. 会计师事务所的风险评估程序

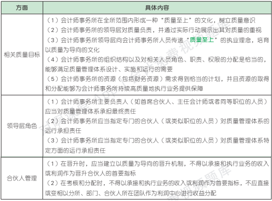
2. 治理和领导层

3. 相关职业道德要求

针对公众利益实体审计业务,会计师事务所应当对关键审计合伙人的轮换情况进行实时监控,通过建立关键审计合伙人服务年限清单等方式,管理关键审计合伙人相关信息,每年对轮换情况实施复核,并在全所范围内统一进行轮换。
4. 客户关系和具体业务的接受与保持

会计师事务所应当制定相关政策和程序以应对以下情形:
(1)会计师事务所在接受或保持某一客户关系或具体业务后知悉了某些信息,而这些信息如果在接受或保持该客户关系或具体业务之前知悉,将会导致其拒绝接受该客户关系或业务;
(2)根据法律法规的规定,会计师事务所有义务接受某项客户关系或具体业务。
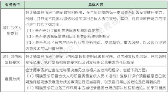
5. 业务执行


提个醒
会计师事务所应当按照质量管理体系的要求,对项目合伙人的委派进行复核。
6. 资源
会计师事务所需要投入足够资源,建立与下列方面相关的政策和程序:
(1)组建一支专业性强、经验丰富、运作规范的质量管理体系团队,以维持质量管理体系的日常运行;
(2)与专业技术支持相关的政策和程序,配备具备相应专业胜任能力、时间和权威性的技术支持人员,确保相关业务能够获得必要的专业技术支持;
(3)完善的工时管理系统,确保相关人员投入足够的时间执行业务,并为业绩评价提供依据;
(4)与业务操作规程、业务软件等有关的指引,把职业准则的要求从实质上执行到位 ,确保执业人员恰当记录判断过程、程序执行情况及得出的结论。
7. 信息与沟通
会计师事务所质量管理体系能够流畅、有效地运行,有赖于会计师事务所与项目组 ,以及各项目组之间能够有效地进行双向沟通,传递相关、可靠的信息。
8. 监控和整改程序
(1)监控
会计师事务所的监控活动应当包括从会计师事务所已经完成的项目中周期性地选择部分项目进行检查。在每个周期内,对每个项目合伙人,至少选择一项已完成的项目进行检查。对承接上市实体审计业务的每个项目合伙人,检查周期最长不得超过三年。
(2)会计师事务所质量管理体系的缺陷

(3)整改
针对缺陷的性质和影响程度,会计师事务所应当对相关人员进行问责。这种问责应当与相关责任人员的考核、晋升和薪酬挂钩。对执业中存在重大缺陷的项目合伙人,会计师事务所应当对其是否具备从事相关业务的职业道德水平和专业胜任能力作出评价。
1. 评价质量管理体系
会计师事务所主要负责人应当代表会计师事务所对质量管理体系进行评价。这种评价应当以某一时点为基准,并且应当至少每年一次。会计师事务所应当定期对下列人员进行业绩评价:
(1)主要负责人;
(2)对质量管理体系承担运行责任的人员;
(3)对质量管理体系特定方面承担运行责任的人员。
2. 对质量管理体系的记录


1. 项目质量复核人员的委派和资质要求


2. 项目质量复核人员的客观性


3. 为项目质量复核提供协助的人员的资质要求
在实施项目质量复核的过程中,项目质量复核人员通常需要相关人员提供协助。除此之外,为项目质量复核提供协助的人员还应当同时满足下列条件:
(1)独立于执行业务的项目组;
(2)具备适当的胜任能力,包括充足的时间,以履行对其分配的职责;
(3)遵守相关法律法规的规定(如有)和相关职业道德要求。
尽管在实施项目质量复核的过程中可以利用相关人员提供协助,项目质量复核人员仍然应当对项目质量复核的实施承担总体责任,并负责确定对协助人员进行指导、监督和复核的性质、时间安排和范围。
提个醒
(1)项目合伙人和项目组其他成员不得成为本项目的项目质量复核人员,也不得成为为项目质量复核提供协助的人员。
(2)项目质量复核人员的胜任能力应当至少与项目合伙人相当。
1. 项目质量复核的对象
会计师事务所应当就项目质量复核制定政策和程序,并对下列业务实施项目质量复核:
(1)上市实体财务报表审计业务;
(2)法律法规要求实施项目质量复核的审计业务或其他业务;
(3)会计师事务所认为,为应对一项或多项质量风险,有必要实施项目质量复核的审计业务或其他业务。
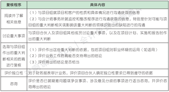
2. 项目质量复核程序


项目质量复核工作底稿应当包括下列方面的内容:
1. 项目质量复核人员及协助人员的姓名;
2. 已复核的业务工作底稿的识别特征;
3. 项目质量复核人员确定项目质量复核已经完成的依据;
4. 项目质量复核人员就无法完成项目质量复核或项目质量复核已完成所发出的通知;
5. 完成项目质量复核的日期。





2022注会六科备考最新资料领取
大家学完记得点击右上角评论【打卡】
留个字儿,每天坚持,监督自己
加油~


入群获取最新考试资讯、备考规划、福利资料
万人一起轻松备考!
保存下方二维码或截图,微信扫码进

沙发已就位,请评论后上座
加载失败,请刷新当前页面再试试!
发帖
回复
选择需要转移到的吧组
选择需要转移到的吧组分类