2022.02.14
考试干货 · 来自于PC
1310

战略 || 风险与风险管理
《企业内部控制基本规范》要求企业所建立与实施的内部控制,应当包括下列 5 个要素:内部环境、风险评估、控制活动、信息与沟通和内部监督。
1. 我国《企业内部控制基本规范》关于内部环境要素的要求



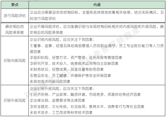
2. 我国《企业内部控制基本规范》关于风险评估要素的要求


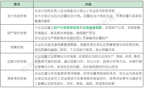
3. 我国《企业内部控制基本规范》关于控制活动要素的要求



4. 我国《企业内部控制基本规范》关于信息与沟通要素的要求


5. 我国《企业内部控制基本规范》关于内部监督要素的要求

1. 头脑风暴法
(1)适用范围
适用于在风险识别阶段充分发挥专家意见,对风险进行定性分析。
(2)优点
①激发了专家想象力,有助于发现新的风险和全新的解决方案。
②主要的利益相关者参与其中,有助于进行全面沟通。
③速度较快并易于开展。
(3)局限性
①参与者可能缺乏必要的技术或知识,无法提出有效的建议。
②头脑风暴法的实施过程和参与者提出的意见容易分散,较难保证全面性。
③集体讨论时可能出现特殊情况,导致某些有重要观点的人保持沉默而其他人成为讨论的主角。
④实施成本和对参与者的素质要求较高。
2. 德尔菲法
(1)适用范围
适用于在风险识别阶段专家取得一致性意见基础上,对风险进行定性分析。
(2)优点
①由于观点是匿名的,因而专家更有可能表达出那些不受欢迎的观点。
②所有观点都有相同的权重,避免重要人物的观点占主导地位。
③专家不必聚集在某个地方,实施比较方便。
④专家最终形成的意见具有广泛的代表性。
(3)局限性
①权威人士的意见难免影响他人的意见。
②有些专家可能碍于情面,不愿意发表与其他人不同的意见。
③有的专家可能出于自尊心而不愿意修改自己原来的意见。
④过程比较复杂,花费时间较长,这是德尔菲法的主要缺点。
3. 失效模式影响和危害度分析法
(1)适用范围
适用于对失效模式、影响及危害进行定性或定量分析,还可以对其他风险识别方法提供数据支持。
(2)优点
①广泛适用于人力、设备和系统以及硬件、软件和程序失效模式的分析。
②识别组件失效模式及其原因和对系统的影响,同时用可读性较强的形式表达出来。
③能够在设计初期发现问题,因而避免了开支较大的设备改造。
④识别单个失效模式以适合系统安全的需要。
(3)局限性
①只能识别单个失效模式,无法同时识别多个失效模式。
②一般耗时较长且开支较大。
4. 流程图分析法
(1)适用范围
适用于对企业生产或经营中的风险及其成因进行定性分析。
(2)优点
①流程图分析法是识别风险最常用的方法之一。
②它清晰明了,易于操作。
③组织规模越大,流程越复杂,流程图分析法就越能体现出优越性。
(3)局限性
该方法的使用效果依赖于专业人员的水平。
5. 马尔科夫分析法
(1)适用范围
适用于对复杂系统中的不确定性事件及其状态改变进行定量分析。
(2)优点
能够计算出具有维修能力和多重降级状态的系统的概率。
(3)局限性
①无论是故障还是维修,都假设状态变化的概率是固定的。
②所有事项在统计上都具有独立性,因此未来的状态独立于一切过去的状态,除非两个状态紧密相接。
③需要了解状态变化的各种概率。
④有关矩阵运算的知识比较复杂,非专业人士很难看懂。
6. 风险评估系图法
(1)适用范围
适用于对风险进行初步的定性分析。
(2)优点
作为一种简单的定性方法,直观明了。
(3)局限性
如需要进一步探求风险原因,则采用该方法过于简单,缺乏经验证明和数据支持。
7. 情景分析法
(1)适用范围
适用于对企业面临的风险进行定性和定量分析。
(2)优点
对于未来变化不大的情况能够给出比较精确的模拟结果。
(3)局限性
①在存在较大不确定性的情况下,模拟有些情景可能不够现实。
②对数据的有效性以及分析师和决策者开发现实情境的能力有很高的要求。
③将情景分析法作为一种决策工具,所用情景可能缺乏充分的基础,数据可能具有随机性。
8. 敏感性分析法
(1)适用范围
适用于对项目不确定性对结果产生的影响进行定量分析。
(2)优点
①为决策提供有价值的参考信息。
②清晰地为风险分析指明方向。
③帮助企业制定紧急预案。
(3)局限性
①所需要的数据经常缺乏,无法提供可靠的参数变化。
②分析时借助公式计算,没有考虑各种不确定因素在未来发生变动的概率,因此其分析结果可能和实际相反。
9. 事件树分析法
(1)适用范围
适用于具有多种环节的故障发生以后,对各种可能后果进行定性和定量分析。
(2)优点
① ETA 以清晰的图形显示了经过分析的初始事件之后的潜在情景,以及缓解系统或功能成败产生的影响。
②它能说明时机、依赖性以及很烦琐的多米诺效应。
③它生动地体现事件的顺序。
(3)局限性
①为了将 ETA 作为综合评估的组成部分,一切潜在的初始事件都要进行识别,这可能需要使用其他分析方法(如危害及可操作研究法),但总有可能错过一些重要的初始事件。
②事件树只分析了某个系统的成功及故障状况,很难将延迟成功或恢复事项纳入其中。
③任何路径都取决于路径上以前分支点处发生的事项。因此,要分析各可能路径上的众多从属因素。然而,人们可能会忽视某些从属因素,如常见组件、应用系统以及操作员等。如果不认真处理这些从属因素,就会导致风险评估过于乐观。
10. 决策树法
(1)适用范围
适用于对不确定性投资方案期望收益的定量分析。
(2)优点
①对于决策问题的细节提供了一种清楚的图解说明。
②能够计算到达一种情形的最优路径。
(3)局限性
①大的决策树可能过于复杂,不容易与其他人交流。
②为了能够用树形图表示,可能有过于简化环境的倾向。
11. 统计推论法
(1)适用范围
适合于各种风险分析预测。
(2)优点
①在数据充足可靠的情况下简单易行。
②结果准确率高。
(3)局限性
①由于历史事件的前提和环境已发生了变化,不一定适用于今天或未来。
②没有考虑事件的因果关系,使外推结果可能产生较大偏差。为了修正这些偏差,有时必须在历史数据的处理中加入专家或集体的经验修正。
2022注会六科备考最新资料领取
大家学完记得点击右上角评论【打卡】
留个字儿,每天坚持,监督自己
加油~


入群获取最新考试资讯、备考规划、福利资料
万人一起轻松备考!
保存下方二维码或截图,微信扫码进

沙发已就位,请评论后上座
加载失败,请刷新当前页面再试试!
发帖
回复
选择需要转移到的吧组
选择需要转移到的吧组分类