2022.04.18
考试干货 · 来自于PC
1248

转眼便来到春风4月
2022注会报名已开启
各位CPA儿们准备启程
本次更新内容——高频考点随身记
√适配22年最新大纲
√涵盖22年最全考点
√均为22年最细总结
接下来跟着小帮手一起
将新大纲的考点过一遍
注会的内容颇多
坚持打卡是赢家
考点1、公司战略的定义

考点2、公司的使命与目标
1. 公司的使命
公司的使命首先是要阐明企业组织的根本性质与存在理由,一般包括三个方面:
(1)公司目的。是企业组织的根本性质和存在理由的直接体现。常见的公司分类如营利组织与非营利组织,前者主要是为其所有者带来经济价值,后者则是为了提高社会福利、促进政治和社会变革,而不是营利。
(2)公司宗旨。公司宗旨旨在阐述公司长期的战略意向,具体内容主要说明公司目前和未来所从事的经营业务范围,即反映出企业的定位。
(3)经营哲学。公司为其经营活动方式确立的价值观、基本信念和行为准则,是企业文化的高度概括。
2. 公司的目标


财务目标体系和战略目标体系都应该从短期目标和长期目标两个维度体现出来。目标体系的建立需要所有管理者的参与。公司中的每一个单元都必须有一个具体的、可测度的业绩目标,其中,各个单元的目标必须与整个公司的目标相匹配。
考点3、公司战略的层次

考点4、战略管理过程
战略管理是企业的综合性管理、高层次管理和动态性管理。
1. 制订战略选择方案
战略形成的方法分为自上而下的方法、自下而上的方法和上下结合的方法,三种方法的主要区别在于战略制定中对集权与分权程度把握不同。企业可以从对企业整体目标的保障、对中下层管理人员积极性的发挥,以及企业各部门战略方案的协调等多个角度考虑,选择适宜的战略制定方法。
2. 评估战略备选方案的标准

提个醒
适宜性标准旨在衡量备选方案“合不合身材”;可接受性标准旨在衡量备选方案“受不受待见”;可行性标准旨在衡量备选方案“可不可操作”。
3. 选择战略
可以考虑的方法有:
(1)根据企业目标选择战略;
(2)提交上级管理部门审批;
(3)聘请外部专家进行战略选择工作。
考点5、战略创新管理
1. 战略创新的类型

提个醒
上述四种创新类型经常交织在一起,其界限并不十分清晰。
2. 探索战略创新的不同方面
(1)创新的新颖程度——渐进性还是突破性。
(2)创新的基础产品和产品家族。
(3)创新的层面——在组件层面还是架构层面。
(4)时机——创新生命周期。
提个醒

3. 战略创新的情境
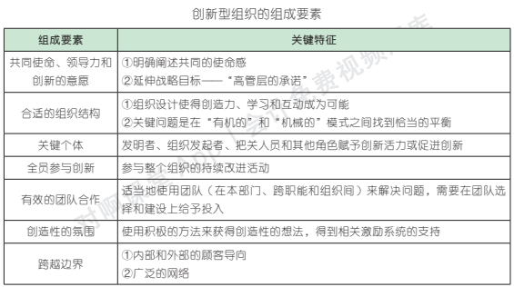
(1)建立创新型组织。

(2)制定创新的战略。
公司战略与创新之间关系的核心观点有:
①企业特定的知识,包括探索知识的能力,是企业在竞争中取得成功的本质特征。
②公司战略的本质特征应该是一种创新战略,其目的就是积累这种企业特定的知识。
③一种创新战略必须能够应对外部复杂的千变万化的环境。
④内部结构和过程必须与可能的冲突性需求保持平衡。
4. 创新管理的主要过程
创新管理一般经历“搜索—选择—实施—获取”四个阶段。
(1)搜索阶段——如何找到创新的机会。
(2)选择阶段——要做什么以及为什么。
(3)实施阶段——如何实现创新。
(4)获取阶段——如何获得利益。
考点6、企业的利益相关者及其利益矛盾与均衡
1. 内部利益相关者和外部利益相关者
(1)内部利益相关者:股东与机构投资者、经理阶层、企业员工。
(2)外部利益相关者:政府、购买者及供应者、债权人、社会公众。
2. 投资者与经理人员的矛盾与均衡
(1)鲍莫尔“销售最大化”模型;
(2)马里斯的增长模型;
(3)威廉姆森的管理权限理论。
3. 企业员工与企业(股东或经理)之间的利益矛盾与均衡列昂惕夫模型描述了企业员工与企业之间的利益的矛盾与均衡。在这个模型中,企业员工代表企业工会决定工资,企业决定就业水平。
4. 企业利益与社会效益的矛盾与均衡
(1)企业要承担的社会责任
企业外部利益相关者对企业的共同期望是企业应承担一系列社会责任。这些社会责任包括三个方面:
①保证企业利益相关者的基本利益要求。
②保护自然环境。
③赞助和支持社会公益事业。
(2)矛盾所在
企业的社会效益与企业利润最大化原则往往是不一致的。
考点7、权力与战略过程
1. 企业利益相关者的权力来源
(1)对资源的控制与交换的权力。
企业的利益相关者由于控制着企业所需的具体资源,而存在着许多交换权力的机会。
(2)在管理层次中的地位
基于在管理层次中的地位而获得的权力主要有三个基础:法定权、奖励权和强制权。
(3)个人的素质和影响
个人的素质和影响是一种非正式职权的权力的重要来源,榜样权和专家权是个人素质和影响的重要方面,榜样权与专家权不仅存在于正式组织之中,企业的非正式组织中也大量存在。
(4)参与或影响企业的战略决策与实施过程
那些有机会接触决策制定人的人们可以说具有一定的权力,“能够接近那些有权力的人”本身就是一种权力来源。
2. 在战略决策与实施过程中的权力运用
运用合作性和坚定性两维坐标来描述企业某一利益相关者在企业战略决策与实施过程中的行为模式,可以分为以下 5 种类型。



提个醒
折中与协作属于易混淆的两种策略,前者的关键点在于各方有一个讨价还价的过程,彼此均做出了让步,从而达成协议;后者区别在于它不是通过减损各方利益达成合作的目的,而是经过沟通协调找到各方优势的最佳结合点。
2022注会六科备考最新资料领取
大家看完可以点击右上方黄色小卡片
评论“打卡”或“附上学习笔记”哦~


入群获取最新考试资讯、备考规划、福利资料
万人一起轻松备考!
保存下方二维码或截图,微信扫码进

沙发已就位,请评论后上座
加载失败,请刷新当前页面再试试!
发帖
回复
选择需要转移到的吧组
选择需要转移到的吧组分类