【核心考点】2024年《初级会计实务》第一章核心考点&专项练习 (2)

2023.06.15

考试干货 · 来自于PC

632


[2024年初会预学资料包]

预学计划表、考点导图、高频考点、

分录、法条、章节练习题

点 击 下 载


截图微信扫码加入微信备考群

4444444444444.png

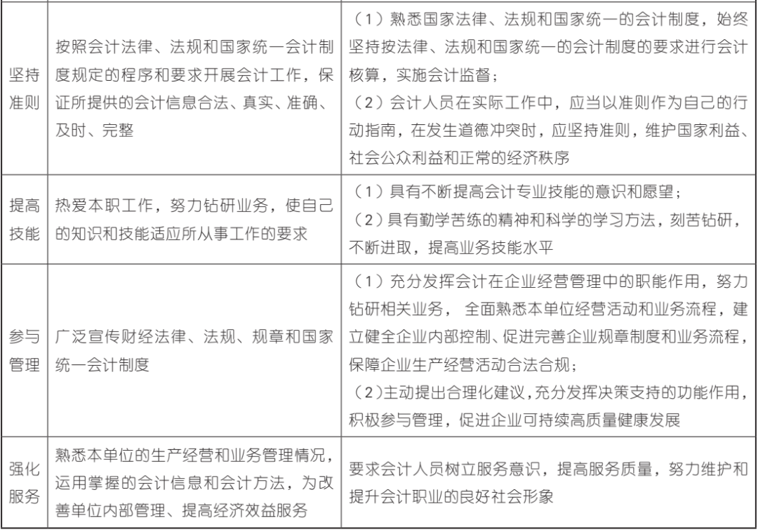
考点4 会计职业道德内容



【考试现场·单选题】

下列各项关于会计职业道德内容的表述中,体现参与管理要求的是(  )。(2022 年)

A. 保守本单位的商业秘密

B. 广泛宣传国家统一的会计制度

C. 客观公正的办理会计事务

D. 严守工作纪律


【答案】B

【解析】选项 A 不符合题意,体现了会计职业道德“诚实守信”的要求;选项 B 符合题意,体现了会计职业道德“参与管理”的要求;选项 C 不符合题意,体现了会计职业道德“客观公正”的要求;选项 D 不符合题意,体现了会计职业道德“爱岗敬业”的要求。故选 B。

【考试现场·单选题】

下列各项中,关于诚实守信要求表述正确的是(  )。(2022 年)

A. 不偏不倚保持应有的独立性

B. 树立职业荣誉感,热爱会计工作

C. 清正廉洁,严格自我约束

D. 不弄虚作假,保密守信


【答案】D

【解析】选项 A 不符合题意,体现了会计职业道德“客观公正”的要求;选项 B 不符合题意,体现了会计职业道德“爱岗敬业”的要求;选项 C 不符合题意,体现了会计职业道德“廉洁自律”的要求;选项 D 符合题意,诚实守信要求会计人员做老实人,说老实话,办老实事,执业谨慎,不弄虚作假;不为利益所诱惑,保密守信,信誉至上。故选 D。

【考试现场·多选题】

下列属于遵守客观公正会计职业道德的有(  )。(2022 年)

A. 面对不同的利益相关者始终保持不偏不倚的客观态度

B. 在处理股东和债权人利益时保持独立性

C. 为避免企业发生亏损,不计提固定资产减值准备

D. 坚持以合法有效的原始凭证为依据进行会计核算


【答案】ABD

【解析】选项 A、B、D 符合题意,选项 C 不符合题意,客观公正是指会计人员办理会计事务应当实事求是、客观公正,要求会计人员端正态度,以客观事实为依据,依法依规办事;实事求是,不偏不倚;公正处理企业利益相关者和社会公众的利益关系,保持应有的独立性。故选 ABD。

考点5 内部控制要素



【考试现场·单选题】

下列各项中,属于内部控制中内部环境要素内容的是(  )。(2022 年)

A. 人力资源政策

B. 会计系统控制

C. 风险识别

D. 自我评价


【答案】A

【解析】选项 A 属于,内部环境主要包括治理结构、组织机构设置与权责分配、企业文化、人力资源政策、内部审计机构设置、反舞弊机制等;选项 B 不属于,会计系统控制属于控制活动要素的内容;选项 C 不属于,风险识别属于风险评估要素的内容;选项 D 不属于,自我评价不属于内部环境要素。故选 A。



2024年初级会计备考群已建好,

欢迎大家入群和上千考生每天一起刷题学习!

加群方式如下↓

扫码进初会备考群

初级会计(帮内横幅)_看图王.png

入群获取最新考试资讯、备考规划、福利资料

万人一起轻松备考!

保存二维码或截图,微信扫码进群

1648706592793_微信图片_20220107135451.gif

2
在手机上查看
收藏 举报

沙发已就位,请评论后上座

加载失败,请刷新当前页面再试试!

  • {{replyList.replyUser.username}} Duia_{{replyList.replyUser.id}}
    发表于{{replyList.replyTime | time:replyList.serverTime}} 来自{{replyList.appName}}火星

    {{replyList.forUserName}}:

    Duia_{{replyList.forUserId}}:

    举报 已举报 删除

发帖

回复

Ta的主页
举报原因
{{report.complainItem}}
弹框
设置
加精
置顶
是否删除
发送图片需要验证手机

我们将拨打你的电话告诉你验证码,请注意接听

手机号:

请输入正确的验证码 验证码: 60s 重发
确定推荐该帖子
确定 取消
转移帖子
选择吧组

选择需要转移到的吧组

选择分类

选择需要转移到的吧组分类

确定 取消
确定转移该帖子
确定 取消
请取消置顶/加精再转移
确定
禁设备/ip
1天
3天
7天
30天
禁设备/ip
该设备/ip于后解禁