2021.09.22
考试干货 · 来自于PC
1068

财管 || 产品成本计算

(一)直接分配法
1. 直接分配法的概念
直接分配法是直接将各辅助生产车间发生的费用分配给辅助生产以外的各个受益单位或产品的方法。『亲兄弟不算账,一致对外』
直接分配法下辅助生产费用的分配过程如下图所示:

2. 辅助生产费用的分配公式

各受益车间、产品或各部门应分配的费用 = 辅助生产的单位成本 × 该车间、产品或部门的耗用量
(二)交互分配法
1. 交互分配法的概念
交互分配法,考虑了辅助生产部门之间提供产品(或劳务)所耗费用的影响,对各辅助生产车间的成本费用进行两次分配的方法。『亲兄弟明算账,而后一致对外』
(1)第一次分配(对内分配)『明算账』
根据各辅助生产车间相互提供的产品(或劳务)的数量和交互分配前的单位成本,在各辅助生产车间之间进行交互分配。
(2)第二次分配(对外分配)『一致对外,同直接分配法』
将各辅助生产车间交互分配后的实际费用,再按对外提供产品(或劳务)的数量和交互分配后的单位成本,在辅助生产车间以外的各受益单位进行一次对外分配。
交互分配法下的辅助生产费用分配过程如下图所示:

2. 辅助生产费用的分配公式
与交互分配法的概念相对应,交互分配法下辅助生产费用的分配分对内分配和对外分配两次进行。
(1)第一次分配(对内分配)

(2)第二次分配(对外分配)

(一)约当产量法

(二)定额比例法

(三)其他方法

(一)分离点售价法

(二)可变现净值法

(三)实物数量法


(一)逐步结转分步法

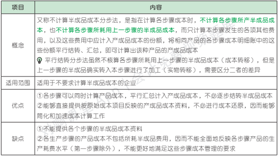
(二)平行结转分步法

大家学完记得点击右上角评论【打卡】
留个字儿,每天坚持,监督自己
加油~


入群获取最新考试资讯、备考规划、福利资料
万人一起轻松备考!
保存下方二维码或截图,微信扫码进

沙发已就位,请评论后上座
加载失败,请刷新当前页面再试试!
发帖
回复
选择需要转移到的吧组
选择需要转移到的吧组分类