2021.09.28
考试干货 · 来自于PC
444

财管 || 业绩评价


(一)构建关键绩效指标体系
对于一个企业,可以分三个层次和两个类别的指标来制定关键绩效指标体系。

(二)关键绩效指标法的优缺点

(一)经济增加值的基本计算公式

经济增加值为正,表明经营者在为企业创造价值;经济增加值为负,表明经营者在损毁企业价值。
(二)不同含义的经济增加值
计算经济增加值需要解决经营利润、资本成本和所使用资本数额的计量问题。不同的解决办法形成了不同的经济增加值,如下图所示:

1. 基本的经济增加值

2. 披露的经济增加值


3. 特殊的经济增加值

4. 真实的经济增加值
真实的经济增加值是公司经济利润最正确和最准确的度量指标。它要对会计数据作出所有必要的调整,并对公司中每一个经营单位都使用不同的更准确的资本成本。
(三)简化的经济增加值的计算
1. 含义
经济增加值是指经核定的企业税后净营业利润减去资本成本后的余额。
2. 经济增加值的计算
(1)基本公式

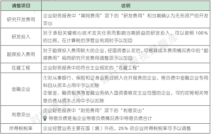
(2)会计调整项目说明

(3)资本成本率的确定
①股权资本成本率的确定

②债权资本成本率的确定
债权资本成本率 = 利息支出总额 / 平均带息负债
利息支出总额是指带息负债情况表中“利息支出总额”,包括费用化利息和资本化利息。
③平均资本成本率的确定
A. 资产负债率高于上年且在 65%(含)至 70% 的科研技术企业、70%(含 ) 至 75%的工业企业或 75%(含)至 80% 的非工业企业,平均资本成本率上浮 0. 2 个百分点;
B. 资产负债率高于上年且在 70%(含)以上的科研技术企业、75%(含)以上的工业企业或 80%(含)以上的非工业企业,平均资本成本率上浮 0.5 个百分点。
(4)其他重大调整事项
发生下列情形之一,对企业经济增加值考核产生重大影响的,国资委酌情予以调整:
①重大政策变化。
②严重自然灾害等不可抗力因素。
③企业重组、上市及会计准则调整等不可比因素。
④国资委认可的企业结构调整等其他事项。
(一)平衡计分卡的四个维度
平衡计分卡的目标和指标来源于企业的愿景和战略,这些目标和指标从四个维度来考察企业的业绩,即财务、顾客、内部业务流程、学习与成长,这四个维度组成了平衡计分卡的框架。

(二)平衡计分卡 VS 传统业绩评价系统

(三)平衡计分卡的优缺点

大家学完记得点击右上角评论【打卡】
留个字儿,每天坚持,监督自己
加油~


入群获取最新考试资讯、备考规划、福利资料
万人一起轻松备考!
保存下方二维码或截图,微信扫码进

沙发已就位,请评论后上座
加载失败,请刷新当前页面再试试!
发帖
回复
选择需要转移到的吧组
选择需要转移到的吧组分类