2021.11.09
考试干货 · 来自于PC
432

经济法 || 合同法律制度
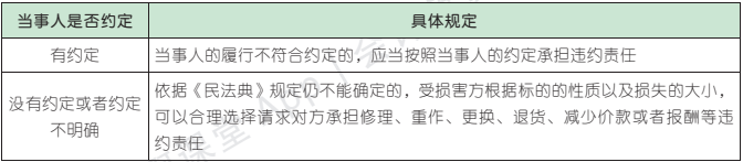
1. 继续履行

2. 补救措施

3. 损害赔偿
当事人一方不履行合同义务或者履行合同义务不符合约定,给对方造成损失的,应当承担损害赔偿责任;一方在履行义务或者采取补救措施后,对方还有其他损失的,应当对其他损失承担赔偿责任。

(一)双方当事人的权利义务
1. 出卖人的义务
出卖人应当履行向买受人交付标的物或者交付提取标的物的单证,并转移标的物所有权的义务。
(1)所有权转移的时间
标的物的所有权自标的物交付时起转移,但法律另有规定的除外。
(2)同一标的物订立多重买卖合同
同一标的物订立多重买卖合同,原则上各个买卖合同均为有效。

2. 买受人的义务
(1)支付价款

(2)标的物的检验
出卖人应当按照约定的质量要求交付标的物;出卖人交付的标的物不符合质量要求的,买受人可以依法要求其承担违约责任。

(二)标的物的风险负担
标的物的风险负担,是指在发生不可归责于双方当事人的事由(如战争、地震、洪水等)而导致标的物发生毁损、灭失的情形,应由谁负担由此导致的损失。
1. 一般规则
标的物毁损、灭失的风险,在标的物交付之前由出卖人承担,交付之后由买受人承担,但是法律另有规定或者当事人另有约定的除外。因此,除法律另有规定或者当事人另有约定外,无论动产还是不动产,均自交付时转移风险。
2. 特殊规则
(1)在途标的物
出卖人出卖交由承运人运输的在途标的物,除当事人另有约定外,毁损、灭失的风险自合同成立时起由买受人承担。但如果出卖人出卖交由承运人运输的在途标的物,在合同成立时知道或者应当知道标的物已经毁损、灭失却未告知买受人,风险由出卖人承担。
(2)需要运输的标的物
当事人没有约定交付地点或者约定不明确,标的物需要运输的,出卖人将标的物交付给第一承运人后,标的物毁损、灭失的风险由买受人承担。
(3)发生违约行为
①因买受人的原因致使标的物未按照约定的期限交付的,买受人应当自违反约定之日起承担标的物毁损、灭失的风险。
②出卖人按照约定或者依照《民法典》有关规定将标的物置于交付地点,买受人违反约定没有收取的,标的物毁损、灭失的风险自违反约定之日起由买受人承担。
③因标的物不符合质量要求,致使不能实现合同目的的,买受人可以拒绝接受标的物或者解除合同。买受人拒绝接受标的物或者解除合同的,标的物毁损、灭失的风险由出卖人承担。
【提个醒】
①出卖人未按照约定交付有关标的物的单证和资料的,不影响标的物毁损、灭失风险的转移。
②标的物毁损、灭失的风险由买受人承担的,不影响因出卖人履行债务不符合约定,买受人请求其承担违约责任的权利。
(三)买卖合同的特别解除规则
1. 主从物关系
因标的物的主物不符合约定而解除合同的,解除合同的效力及于从物。因标的物的从物不符合约定被解除的,解除的效力不及于主物。『主物及于从物,从物不及于主物』
2. 数物并存
标的物为数物,其中一物不符合约定的,买受人可以就该物解除合同。但是,该物与他物分离使标的物的价值显受损害的,买受人可以就数物解除合同。
3. 分批交付标的物
(1)出卖人分批交付标的物的,出卖人对其中一批标的物不交付或者交付不符合约定,致使该批标的物不能实现合同目的的,买受人可以就该批标的物解除合同。
(2)出卖人不交付其中一批标的物或者交付不符合约定,致使之后其他各批标的物的交付不能实现合同目的的,买受人可以就该批以及之后其他各批标的物解除合同。
(3)买受人如果就其中一批标的物解除,该批标的物与其他各批标的物相互依存的,可以就已经交付和未交付的各批标的物解除合同。
1. 赠与合同的撤销

2. 赠与人的责任

(一)借款合同的具体规定

(二)民间借贷合同
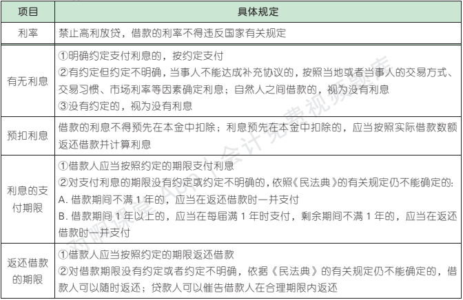
1. 民间借贷合同的效力

2. 民间借贷的利息与利率
(1)民间借贷利息

【提个醒】
“1 年期贷款市场报价利率”是指中国人民银行授权全国银行间同业拆借中心自 2019年 8 月 20 日起每月发布的 1 年期贷款市场报价利率。
(2)民间借贷利率
①利率的约定
出借人请求借款人按照合同约定利率支付利息的,人民法院应予支持,但是双方约定的利率超过合同成立时 1 年期贷款市场报价利率 4 倍的除外。
②利滚利
A. 本金的认定
借贷双方对前期借款本息结算后将利息计入后期借款本金并重新出具债权凭证的,应当按照以下情形分别处理:
a. 如果前期利率没有超过合同成立时 1 年期贷款市场报价利率 4 倍,重新出具的债权凭证载明的金额可认定为后期借款本金。
b. 如果前期利率超过合同成立时 1 年期贷款市场报价利率 4 倍,超过部分的利息,不应认定为后期借款本金。
B. 利息的认定
借款人在借款期间届满后应当支付的本息之和,超过以最初借款本金与以最初借款本金为基数、以合同成立时 1 年期贷款市场报价利率 4 倍计算的整个借款期间的利息之和的,人民法院不予支持。
(3)民间借贷逾期利率

(4)逾期利息与违约责任
出借人与借款人既约定了逾期利率,又约定了违约金或者其他费用,出借人可以选择主张逾期利息、违约金或者其他费用,也可以一并主张,但是总计超过合同成立时 1 年期贷款市场报价利率 4 倍的部分,人民法院不予支持。
1. 租赁期限

2. 租赁物的交付及维修

3. 转租

4. 房屋租赁合同中承租人的优先购买权

大家学完记得点击右上角评论【打卡】
留个字儿,每天坚持,监督自己
加油~


入群获取最新考试资讯、备考规划、福利资料
万人一起轻松备考!
保存下方二维码或截图,微信扫码进

沙发已就位,请评论后上座
加载失败,请刷新当前页面再试试!
发帖
回复
选择需要转移到的吧组
选择需要转移到的吧组分类