2021.11.10
考试干货 · 来自于PC
436

经济法 || 合同法律制度
(一)出租人和承租人的权利义务
1. 出租人的权利义务

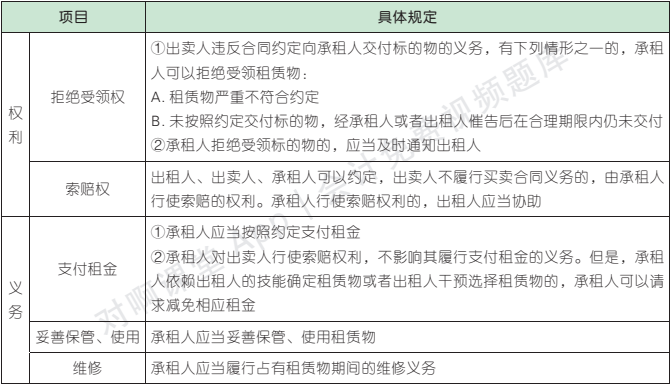
2. 承租人的权利义务

(二)租赁物的归属
1. 基本规定

2. 租赁物的无权处分与善意取得
承租人或者租赁物的实际使用人,未经出租人同意转让租赁物或者在租赁物上设立其他物权,第三人依据善意取得制度取得租赁物的所有权或者其他物权,出租人主张第三人物权权利不成立的,人民法院不予支持,但有下列情形之一的除外:
(1)出租人已在租赁物的显著位置作出标识,第三人在与承租人交易时知道或者应当知道该物为租赁物的。
(2)出租人授权承租人将租赁物抵押给出租人并在登记机关依法办理抵押权登记的。
(3)第三人与承租人交易时,未按照法律、行政法规、行业或者地区主管部门的规定在相应机构进行融资租赁交易查询的。
(4)出租人有证据证明第三人知道或者应当知道交易标的物为租赁物的其他情形。
(三)融资租赁合同的解除
1. 出租人解除合同
有下列情形之一,出租人可以解除融资租赁合同:
(1)承租人未按照合同约定的期限和数额支付租金,符合合同约定的解除条件,经出租人催告后在合理期限内仍不支付的。
(2)承租人未经出租人同意,将租赁物转让、抵押、质押、投资入股或者以其他方式处分的。
(3)合同对于欠付租金解除合同的情形没有明确约定,但承租人欠付租金达到 2 期以上,或者数额达到全部租金 15% 以上,经出租人催告后在合理期限内仍不支付的。
(4)承租人违反合同约定,致使合同目的不能实现的其他情形。
2. 承租人解除合同
因出租人的原因致使承租人无法占有、使用租赁物,承租人可以解除融资租赁合同。
1. 建设工程合同的无效
建设工程施工合同具有下列情形之一的,属于无效合同:
(1)承包人未取得建筑施工企业资质或者超越资质等级的;
(2)没有资质的实际施工人借用有资质的建筑施工企业名义的;
(3)建设工程必须进行招标而未招标或者中标无效的。
【提个醒】
承包人超越资质等级许可的业务范围签订建设工程施工合同,在建设工程竣工前取得相应资质等级,不按照无效合同处理。
2. 建设工程的发包、承包、分包、转包

【提个醒】
(1)建设工程主体结构的施工必须由承包人自行完成。
(2)缺乏资质的单位或者个人借用有资质的建筑施工企业名义签订建设工程施工合同,发包人请求出借方与借用方对建设工程质量不合格等因出借资质造成的损失承担连带赔偿责任的,人民法院应予支持。
3. 建设工程的竣工
当事人对建设工程实际竣工日期有争议的,按照以下情形分别处理:

4. 承包人垫资

5. 承包人的优先受偿权

大家学完记得点击右上角评论【打卡】
留个字儿,每天坚持,监督自己
加油~


入群获取最新考试资讯、备考规划、福利资料
万人一起轻松备考!
保存下方二维码或截图,微信扫码进

沙发已就位,请评论后上座
加载失败,请刷新当前页面再试试!
发帖
回复
选择需要转移到的吧组
选择需要转移到的吧组分类