2020.02.11
备考资料 · 来自于PC
3904
冲关笔记
让繁杂的知识点简单化
助你证券从业备考轻松上岸

考点一、证券公司治理的基本要求及与客户关系的基本原则
(一)证券公司治理的基本要求
1.建立健全组织架构、明确职责划分;
2.不得侵犯客户合法权益;
3.建立完备的内部控制体系。
4.建立健全廉洁从业内部控制制度
(二)证券公司与客户关系的基本原则
1.证券公司对客户负有诚信义务,不得侵犯客户的财产权、选择权、公平交易权、知情权及其他合法权益;
2.不得挪用、侵占客户资金;
3.保守客户秘密;
4.履行法定信息披露义务;
5.完善客户沟通、投诉处理机制;
6.履行公司财务报告披露义务;
7.披露董事、监事、高级管理人员薪酬管理信息。
考点二、证券公司与股东之间关系的特别规定
1.不得滥用权力;
2.不得超越职权;
3.依法维护证券公司独立性;
4.不得开展业务竞争;
5.关联交易不得损害公司利益。
考点三、证券公司内部控制
(一)证券公司有效的内部控制的作用
1.保证经营的合法合规及证券公司内部规章制度的贯彻执行;
2.防范经营风险和道德风险;
3.保障客户及证券公司资产的安全、完整;
4.保证证券公司业务记录、财务信息和其他信息的可靠、完整、及时;
5.提高证券公司经营效率和效果。
(二)证券公司内部控制的原则

(点击图片查看大图)
(三)内部控制的组织结构的三道业务监控防线
1.建立重要一线岗位双人、双职、双责为基础的第一道防线,并加强对单人单岗业务的监控。与资金、有价证券、重要空白凭证、业务合同、印章等直接接触的岗位和涉及信息系统安全的岗位,应当实行双人负责制。
2.建立相关部门、相关岗位之间相互制衡、监督的第二道防线。不同部门应有明确的职责分工,不相容职务应适当分离。
3.建立独立的监督检查部门对各项业务、各部门、各分支机构、各岗位全面实施监控、检查和反馈的第三道防线。
考点四、证券公司合规管理的职责
证券公司的合规应覆盖所有业务,各部门、各分支机构、各层级子公司(以下统称下属单位)和全体工作人员,贯穿决策、执行、监督、反馈等各个环节。
1.董事会职责:
证券公司董事会决定本公司的合规管理目标,对合规管理的有效性承担责任。
(1)审议批准合规管理的基本制度;
(2)审议批准年度合规报告;
(3)决定解聘对发生重大合规风险负有主要责任或领导责任的高级管理人员;
(4)决定聘任、解聘、考核合规负责人,决定其薪酬待遇;
(5)建立与合规负责人的直接沟通机制;
(6)评估合规管理有效性,督促解决合规管理中存在的问题;
(7)公司章程规定的其他合规管理职责。
2.监事会或监事职责:
(1)对董事、高级管理人员履行合规管理职责的情况进行监督;
(2)对发生重大合规风险负有主要责任或领导责任的董事、高级管理人员提出罢免的建议;
(3)公司章程规定的其他合规管理职责。
3.经营管理主要负责人职责:
证券公司经营管理主要负责人对公司合规运营承担责任。
(1)组织制定公司规章制度,并监督其实施;
(2)主动在日常经营过程中倡导合规经营理念,积极培育公司合规文化,认真履行合规管理职责,主动落实合规管理要求;
(3)充分重视公司合规管理的有效性,发现存在问题时要求下属各单位及其工作人员及时改进;
(4)督导、提醒公司其他高级管理人员在其分管领域中认真履行合规管理职责,落实合规管理要求;
(5)支持合规负责人及合规部门工作,督促下属各单位为合规管理人员履职提供有效保障;
(6)支持合规负责人及合规部门按照监管要求和公司制度规定,向董事会、监管部门报告合规风险事项;
(7)在公司经营决策过程中,充分听取合规负责人及合规部门的合规意见;
(8)督促公司下属各单位就合规风险事项开展自查或配合公司调查,严格按照公司规定进行合规问责,并落实整改措施。
4.其他高级管理人员
证券公司其他高级管理人员对其分管领域的合规运营承担责任。
(1)在其分管领域组织贯彻执行公司各项规章制度,组织起草、制定其分管领域的规章制度,并监督其实施;
(2)在其分管领域主动倡导合规经营理念,积极培育公司合规文化;
(3)充分重视其分管领域合规管理的有效性,发现存在问题时要求分管领域下属各单位及其工作人员及时改进;
(4)提醒、督导分管领域下属各单位负责人认真履行合规管理职责,落实合规管理要求;
(5)支持分管领域下属各单位合规管理人员的工作,督促分管领域下属各单位为合规管理人员履职提供有效保障;
(6)支持分管领域下属各单位及其合规管理人员按照公司制度规定,向公司及合规部门报告合规风险事项;
(7)在其职责范围内的经营决策过程中,听取公司合规部门及分管领域下属各单位合规管理人员的合规意见,并给予充分关注;
(8)督促分管领域下属各单位就合规风险事项开展自查或配合公司进行调查,严格按照公司规定进行合规问责,并落实整改措施。
5.下属单位负责人职责:
证券公司各部门、各分支机构和各层级子公司负责人对本单位合规运营承担责任。
(1)在本单位组织贯彻执行公司各项规章制度,组织起草、制定与本单位职责相关的规章制度,并监督其实施;
(2)建立并完善本单位的合规管理制度与机制,将各项经营活动的合规性要求嵌入业务管理制度与操作流程中;
(3)在本单位主动倡导合规经营理念,积极培育公司合规文化;
(4)积极配合合规负责人及合规部门的工作,认真听取并落实合规负责人及合规部门提出的合规管理意见;
(5)为本单位配备合格合规管理人员,避免分配与其履行合规职责相冲突的工作;
(6)支持本单位合规管理人员的工作,为本单位合规管理人员提供履职保障,包括但不限于参与本单位重要会议、查阅本单位各类业务与管理文档、充分尊重其独立发表合规专业意见的权利等;
(7)在业务开展前应充分论证业务的合法合规性,充分听取本单位合规管理人员的合规审查意见,有效评估业务的合规风险,主动避免开展存在合规风险的业务;
(8)发现与本单位业务相关的合规风险事项时,及时按公司制度规定进行报告,提出整改措施,并督促整改落实。
6.全体工作人员职责:
证券公司全体工作人员应当对自身经营活动范围内所有业务事项和执业行为的合规性负责。
(1)主动了解、掌握和遵守相关法律、法规和准则;
(2)积极参加公司安排的合规培训和合规宣导活动;
(3)根据公司要求,签署并信守相关合规承诺;
(4)在执业过程中充分关注执业行为的合法合规性;
(5)在业务开展过程中主动识别和防范业务合规风险;
(6)发现违法违规行为或合规风险隐患时,应主动按照公司规定及时报告;
(7)出现合规风险事项时,积极配合公司调查,并接受公司问责,落实整改要求。
考点五、证券公司合规报告的内容规定
(一)合规报告的内容
1.证券公司和各层级子公司合规管理的基本情况;
2.合规负责人及合规部门履行合规管理职责情况;
3.公司违法违规行为、合规风险的发现、监管部门和自律组织处罚及整改情况;
4.合规管理有效性的评估及整改情况;
5.合规人员配置情况、合规性专项考核情况、合规负责人及合规管理人员薪酬保障落实情况;
6.中国证监会及其派出机构要求或证券基金经营机构认为需要报告的其他内容。
(二)合规报告的规定
证券公司应在报送年度报告的同时向中国证监会相关派出机构报送年度合规报告。
证券公司的董事、高级管理人员应对年度合规报告签署确认意见,保证报告的内容真实、准确、完整;对报告内容有异议的,应注明意见和理由。
考点六、敏感信息
(一)敏感信息的内容
敏感信息包括内幕信息及其他未公开信息。其中内幕信息为证券交易活动中,涉及公司的经营、财务或对该公司证券的市场价格有重大影响的尚未公开的信息。
(二)证券公司管理敏感信息的基本原则
证券公司应按照需知原则管理敏感信息,确保敏感信息仅限于存在合理业务需求或管理职责需要的工作人员知悉。
“需知原则”是信息隔离墙制度中敏感信息管理的核心原则,有需要方享有知情权。
(三)证券公司敏感信息保密要求
1.与公司工作人员签署保密文件,要求工作人员对工作中获取的敏感信息严格保密;
2.加强对涉及敏感信息的信息系统、通讯及办公自动化等信息设施、设备的管理,保障敏感信息安全;
3.对可能知悉敏感信息的工作人员使用公司的信息系统或配发的设备形成的电子邮件、即时通讯信息和其他通讯信息进行监测;
4.建立内幕信息知情人管理制度。
考点七、跨越信息隔离墙人员基本行为规范
(一)基本要求
证券公司公开侧业务的工作人员需参与保密侧业务并接触内幕信息的,或公开侧业务的工作人员被动接触到保密侧业务的内幕信息的,应履行跨墙审批程序。
(二)跨墙管理
1.跨墙申请和审批
证券公司保密侧业务部门需要公开侧业务部门派员跨墙进行业务协作的,应事先向跨墙人员所属部门和合规部门提出申请,并经其审批同意。
2.跨墙人员行为规范及监督管理
跨墙人员在跨墙期间不应泄露或不当使用跨墙后知悉的内幕信息,不应获取与跨墙业务无关的内幕信息。
证券公司有关部门应分工合作,对跨墙人员的行为进行监督管理。合规部门负责记录跨墙情况,向跨墙人员提示跨墙行为规范,并会同提出跨墙申请的业务部门和跨墙人员所属部门对跨墙人员行为进行监控。
3.回墙
跨墙人员在跨墙活动结束且获取的内幕信息已公开或不再具有重大影响后方可回墙。
(三)墙上人员的管理
因履行管理职责需要知悉内幕信息的工作人员处于信息隔离墙的墙上。证券公司应建立相应的墙上人员管理制度,明确墙上人员的范围及其行为规范,防止墙上人员泄露或不当使用内幕信息。
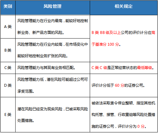
考点八、证券公司分类监管
(一)证券公司分类监管的概念与意义
证券公司分类监管制度是证券行业的一项基础性制度,对促进证券公司加强合规管理、提升风险控制能力、培育核心竞争力,发挥了正向激励作用。中国证监会根据证券公司分类结果对不同类别的证券公司实施区别对待的监管政策。
(二)基于分类监管要求划分的证券公司基本类别
中国证监会根据证券公司评价计分的高低,将证券公司分为A(AAA、AA、A)、B(BBB、BB、B)、C(CCC、CC、C)、D、E五大类十一个级别。

(点击图片看大图)
本文由金融帮APP原创,未经授权,禁止转载,违者必究
官方微信公众号:对啊金融帮
小伙伴们别忘记评论“打卡”
和给大咖罗点赞哦~
热文推荐
沙发已就位,请评论后上座
加载失败,请刷新当前页面再试试!
发帖
回复
选择需要转移到的吧组
选择需要转移到的吧组分类