2020.02.22
考试干货 · 来自于PC
4214

初级经济法|第六章
第三节 土地增值税法律制度
土地增值税是对转让国有土地使用权、地上建筑物及其附着物并取得收入的单位和个人,就其转让房地产所取得的增值额征收的一种税。
土地增值税的纳税人为转让国有土地使用权、地上建筑物及其附着物并取得收入的单位和个人。
1. 征税范围的一般规定
(1)土地增值税只对转让国有土地使用权的行为征税,对出让国有土地的行为不征税。
(2)土地增值税对转让地上建筑物及其他附着物产权的行为征税。
(3)土地增值税只对有偿转让的房地产征税,对以继承、赠与等方式无偿转让的房地产,不予征税。不征土地增值税的房地产赠与行为包括以下两种情况:
①将房屋产权、土地使用权赠与直系亲属或承担直接赡养义务人的行为。
②通过中国境内非营利的社会团体、国家机关将房屋产权、土地使用权赠与教育、民政和其他社会福利、公益事业的行为。
提个醒
(1)地上建筑物是指建于土地上的一切建筑物,包括地上地下的各种附属设施。如厂房、仓库、商店、医院、住宅、地下室、围墙、烟囱、电梯、中央空调、管道等。
(2)附着物是指附着于土地上、不能移动,一经移动即遭损坏的种植物、养植物及其他物品。
神总结 房屋赠与、继承,国有土地出让、转让的契税、土地增值税的纳税处理。

分析君 国有土地使用权出让与转让的区别。

2. 征税范围的特殊规定
(1)非房地产开发企业改制重组
①非公司制企业整体改制为有限责任公司(或者股份有限公司),有限责任公司(股份有限公司)整体改制为股份有限公司(有限责任公司),对改制前的企业将国有土地使用权、房屋权属转移、变更到改制后的企业,暂不征土地增值税。
②按法律规定或合同约定,两个或两个以上企业合并为一个企业,且原企业投资主体存续的,对原企业将房地产转移、变更到合并后的企业,暂不征土地增值税。
③按法律规定或合同约定,企业分设为两个或两个以上与原企业投资主体相同的企业,对原企业将房地产转移、变更到分立后的企业,暂不征土地增值税。
④单位、个人在改制重组时以房地产进行投资,对其将房地产转移、变更到被投资的企业,暂不征土地增值税。
(2)房地产开发企业开发的房地产
房地产开发企业将开发的部分房地产转为自用或用于出租等商业用途时,如果产权未发生转移,不征收土地增值税。
(3)房地产的交换
房地产交换的行为,属于土地增值税的征税范围。但对个人互换自有居住用房地产的,经当地税务机关核实,可以免征土地增值税。
(4)合作建房
一方出地,另一方出资金,双方合作建房。
①建成后按比例分房自用的,暂免征收土地增值税。
②建成后转让的,应征收土地增值税。
(5)房地产的抵押
①抵押期间没有发生权属的变更,不征收土地增值税。
②抵押期满后,视该房地产是否转移占有而确定是否征收土地增值税。以房地产抵债而发生房地产权属转让的,应列入土地增值税的征税范围。
(6)房地产的出租
房地产的出租行为,不属于土地增值税的征税范围。
(7)房地产的代建
房地产的代建行为,其收入属于劳务收入性质,没有发生房地产权属的转移,不属于土地增值税的征税范围。
(8)房地产的重新评估
国有企业在清产核资时对房地产进行重新评估而产生的评估增值,因其既没有发生房地产权属的转移,房产产权、土地使用权人也未取得收入,所以不属于土地增值税的征税范围。
(9)土地使用者处置土地使用权
土地使用者转让、抵押或置换土地,无论其是否取得了该土地的使用权属证书,无论其在转让、抵押或置换土地过程中是否与对方当事人办理了土地使用权属证书变更登记手续,只要土地使用者享有占有、使用、收益或处分该土地的权利,且有合同等证据表明其实质转让、抵押或置换了土地并取得了相应的经济利益,土地使用者及其对方当事人就应缴纳土地增值税和契税等。
神总结 土地增值税征免规定

提个醒 征收土地增值税的必要条件:权属转移和取得经济利益。
分析君 土地增值税与契税的区别
(1)土地增值税的纳税人为“转让方”,契税的纳税人为“承受方”;
(2)土地增值税要求“产权变动”并产生“增值额”;契税主要针对“产权变动”的行为征税。
土地增值税实行四级超率累进税率。

小贴士:土地增值税是我国唯一一个实行超率累进税率的税种。
土地增值税的计税依据是纳税人转让房地产所取得的增值额。
转让房地产的增值额=转让房地产的收入-扣除项目的金额
1. 应税收入的确定
纳税人转让房地产取得的应税收入包括转让房地产的全部价款及有关的经济收益。包括货币收入、实物收入和其他收入。
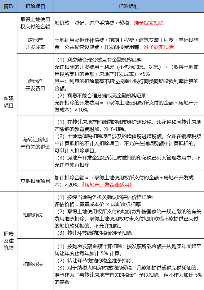
2. 扣除项目及金额

提个醒 考试时,题干通常会给出房地产的转让收入、取得土地使用权所支付的金额和房地产开发成本。考生需要根据题干信息自行判断利息是否明确,从而计算出房地产开发费用。另外,还要注意关于房地产开发企业税金扣除和加计扣除的特殊规定。
1. 计算公式
(1)分步计算法:
应纳税额=∑(每级距的增值额 × 适用税率)
(2)速算扣除法:
应纳税额=增值额 × 适用税率-扣除项目金额 × 速算扣除系数
2. 计算步骤
(1)计算增值额:
增值额=房地产转让收入-扣除项目金额
(2)计算增值率:
增值率=增值额 ÷ 扣除项目金额 ×100%
(3)确定适用税率:
按计算出的增值率,从土地增值税税率表中确定适用税率。
(4)计算应纳税额:
土地增值税应纳税额=增值额×适用税率-扣除项目金额×速算扣除系数。

栗子
龙湖房地产公司将其开发的一项房地产项目出售,取得收入 12 500 万元,开发该房地产项目,取得土地使用权支付 1 000 万元,发生开发成本 5 000 万元,准予扣除的相关税费 110万元,发生开发费用 2 000 万元,其中,利息支出 900 万元无法提供金融机构贷款证明。
已知当地房地产开发费用的计算扣除比例为 10%。计算该公司应缴纳的土地增值税。
分析
(1)确定房地产转让收入为 12 500 万元。
(2)计算扣除项目金额:
①龙湖公司无法提供金融机构贷款利息证明,利息支出不得扣除,准予扣除的房地产开发费用=(1 000 + 5 000)×10%= 600(万元)
②房地产开发企业可按规定加计扣除,允许加计扣除的其他费用=(1 000 + 5 000)×20%= 1 200(万元)
③准予扣除的项目金额合计= 1 000 + 5 000 + 110 + 600 + 1 200 = 7 910(万元)。
(3)计算增值额= 12 500 - 7 910 = 4 590(万元)。
(4)计算增值率= 4 590÷7 910×100%= 58.03%,适用税率 40%,速算扣除系数 5%。
(5)龙湖房地产公司应缴纳土地增值税= 4 590×40%- 7 910×5%= 1 440.5(万元)。
1. 纳税人建造普通标准住宅出售,增值额未超过扣除项目金额 20% 的,予以免税;超过 20%的,应按全部增值额缴纳土地增值税。
2. 因国家建设需要依法征用、收回的房地产,免征土地增值税。因城市实施规划、国家建设的需要而搬迁,由纳税人自行转让原房地产的,免征土地增值税。
3. 企事业单位、社会团体及其他组织转让旧房作为公共租赁住房房源且增值额未超过扣除项目金额 20% 的,免征土地增值税。
4. 自 2008 年 11 月 1 日起,对居民个人转让住房一律免征土地增值税。
提个醒
(1)普通标准住宅是指按所在地一般民用住宅标准建造的居住用住宅。高级公寓、别墅、度假村等不属于普通标准住宅。
(2)对于纳税人既建普通标准住宅又进行其他房地产开发的,应分别核算增值额。不分别核算增值额或不能准确核算增值额的,其建造的普通标准住宅不能适用其免税的规定。
1. 纳税申报
(1)纳税人应在转让房地产合同签订后 7 日内,到房地产所在地主管税务机关办理纳税申报,并向税务机关提交转让房地产有关的资料,然后在税务机关规定的期限内缴纳土地增值税。
(2)纳税人因经常发生房地产转让而难以在每次转让后申报的,经税务机关审核同意后,可以按月或按季定期进行纳税申报,具体期限由主管税务机关根据实际情况确定。
(3)纳税人采取预售方式销售房地产的,对在项目全部竣工结算前转让房地产取得的收入,税务机关可以预征土地增值税。
2. 纳税清算
土地增值税清算,是指纳税人在符合土地增值税清算条件后,依照税收法律、法规及土地增值税有关政策规定,计算房地产开发项目应缴纳的土地增值税税额,结清该房地产项目应缴纳土地增值税税款的行为。
(1)土地增值税的清算单位
土地增值税以国家有关部门审批的房地产开发项目为单位进行清算,对于分期开发的项目,以分期项目为单位清算。开发项目中同时包含普通住宅和非普通住宅的,应分别计算增值额。
(2)土地增值税的清算条件
①符合下列情形之一的,纳税人应进行土地增值税的清算:
a. 房地产开发项目全部竣工、完成销售的。
b. 整体转让未竣工决算房地产开发项目的。
c. 直接转让土地使用权的。
②符合下列情形之一的,主管税务机关可要求纳税人进行土地增值税清算:
a. 已竣工验收的房地产开发项目,已转让的房地产建筑面积占整个项目可售建筑面积的比例在 85% 以上,或该比例虽未超过 85%,但剩余的可售建筑面积已经出租或自用的。
b. 取得销售(预售)许可证满 3 年仍未销售完毕的。
c. 纳税人申请注销税务登记但未办理土地增值税清算手续的。
d. 省级税务机关规定的其他情况。
提个醒 应进行土地增值税的清算与主管税务机关可要求纳税人进行清算是两项规定,不可混淆。
(3)土地增值税清算应报送的资料
①房地产开发企业清算土地增值税书面申请、土地增值税纳税申报表。
②项目竣工决算报表、取得土地使用权所支付的地价款凭证、国有土地使用权出让合同、银行贷款利息结算通知单、项目工程合同结算单、商品房购销合同统计表等与转让房地产的收入、成本和费用有关的证明资料。
③主管税务机关要求报送的其他与土地增值税清算有关的证明资料等。纳税人委托税务中介机构审核鉴证的清算项目,还应报送中介机构出具的《土地增值税清算税款鉴证报告》。
(4)清算后再转让房地产的处理
在土地增值税清算时未转让的房地产,清算后销售或有偿转让的,纳税人应按规定进行土地增值税的纳税申报,扣除项目金额按清算时的单位建筑面积成本费用乘以销售或转让面积计算。
单位建筑面积成本费用=清算时的扣除项目总金额 ÷ 清算的总建筑面积
(5)土地增值税的核定征收
房地产开发企业有下列情形之一的,税务机关可以实行核定征收土地增值税:
①依照法律、行政法规的规定应当设置但未设置账簿的。
②擅自销毁账簿或者拒不提供纳税资料的。
③虽设置账簿,但账目混乱或者成本资料、收入凭证、费用凭证残缺不全,难以确定转让收入或扣除项目金额的。
④符合土地增值税清算条件,但未按照规定的期限办理清算手续,经税务机关责令限期清算,逾期仍不清算的。
⑤申报的计税依据明显偏低,又无正当理由的。
3. 纳税地点
(1)纳税人应向房地产所在地(坐落地)主管税务机关缴纳税款。
(2)纳税人转让的房地产坐落在两个或两个以上地区的,应按房地产所在地分别申报纳税。
END
本小节内容学习完毕
下一节
沙发已就位,请评论后上座
加载失败,请刷新当前页面再试试!
发帖
回复
选择需要转移到的吧组
选择需要转移到的吧组分类